巨霖科技(上海)有限公司
Julin Technology (Shanghai) Co., Ltd.
巨霖科技成立于2019年3月,核心创始团队在EDA行业平均深耕二十年以上,致力于以理念、技术的创新,提供从芯片、封装到系统的完整解决方案,以满足日益挑战的半导体行业电路仿真设计需求。
目前巨霖已经在高速信号完整性仿真 (传统信号完整性仿真、并行接口仿真、串行接口通道仿真等)、批量后仿真、电源设计、仿真、验证平台实现突破,得到行业领先客户的认证并形成商业闭环。公司具有完全自主知识产权的TJSPICE产品,其精度与效率全面达到或领先业界标杆,填补了国内EDA行业该领域空白。
Julin was established in March 2019.The founding team has deep understanding of EDA industry, all of them having more than 20 years hands-on experience on average in the design and development of EDA tools from modeling to circuit simulation.Julin’s mission is to provide the complete innovative solutions from the chip, package to system for the increasingly challenging circuit simulation design requirements.
Julin has achieved breakthroughs in high-speed signal integrity simulation, power design, simulation, and verification platform, which have been commercialized in the market and certified by industry-leading customers. Julin owns 100% of TJSPICE products.Their accuracy and efficiency fully reach or lead the industry benchmark, filling the gap of this field in the domestic EDA industry.
产品展示
-
SIDesigner
信号完整性仿真平台,支持层次化原理设计,总线设计和任意节点电压电流波形采样。支持各版本的IBIS模型、100+端口S参数、芯片晶体管SPICE模型、宽带SPICE模型,IBIS模型自动Symbol适配。支持设计优化仿真,快速批量仿真,优化原理图设计、PCB设计、多场景10+倍提高效率,加速产品研发。
-
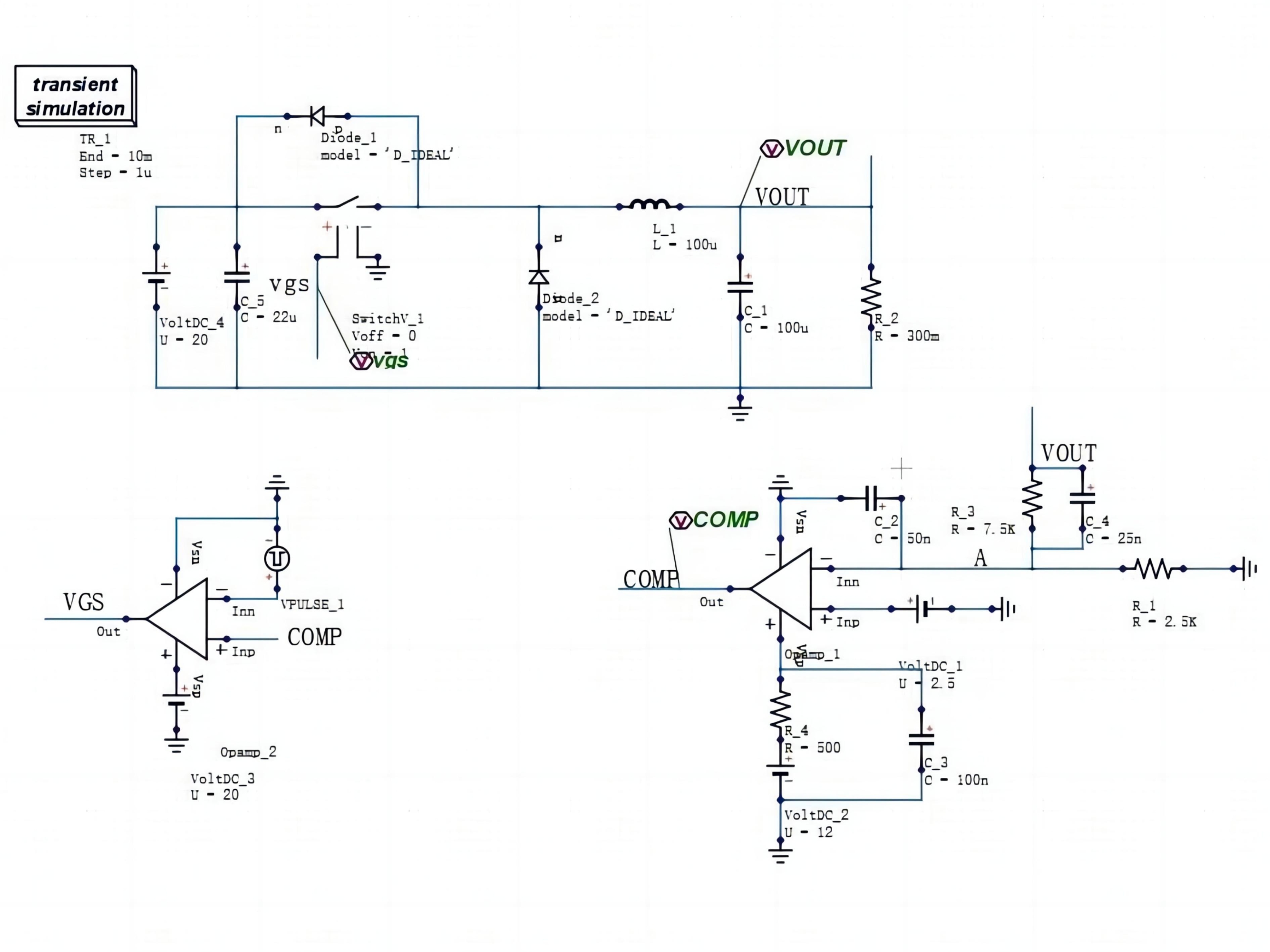
PowerExpert
电源电子系统设计和仿真平台,有Golden级别的电路仿真精度和极高的易用度,支持实时交互式数模混合仿真、电磁联合仿真、器件模型参数优化、电源电子系统设计领域所用到的各种模型,客户可构建完整的系统进行电路仿真分析,保证了分析的精度以及设计的稳定性、可靠性,已全面覆盖国外同类产品的电源电路仿真所有功能。
-
HobbSim
板级低速信号批量仿真工具,可通过等效传输线的方式提取板图的拓扑结构,设置芯片管脚模型,使用SPICE仿真引擎仿真 PCB 网络的特性。也可提取多网络拓扑到SIDesigner工具进行编辑和仿真,提供的后仿功能可以表格操作,不易出错;并行仿真,大幅降低时间和人力成本;解放双手,一次性设置后台运行。